振動で視覚障害者の歩行をサポートする「あしらせ」──ユーザーと共に作り上げる開発体制
※2025年3月末「fabcross」運営終了に伴い、自分が書いた記事をアーカイブとして転載しました。

単独で事故が起こる「歩行」はモビリティと言えるのではないか──そのような発想から、視覚障害者の単独歩行を支援するナビゲーションシステム「あしらせ」は生まれた。視覚障害者が街を歩く際に頼りにする耳を邪魔せず、靴に装着して、足の甲、横、かかとへの振動で道順を知らせるあしらせは、2023年1月から実施したクラウドファンディングで760万円近くの支援を集めた。ユーザーを、共にプロダクトを作り上げる“仲間”にして、顕在/潜在ニーズに応えながら開発を進めるAshiraseの代表取締役 千野歩氏とCTOの田中裕介氏にインタビューした。(撮影:新見和美)
視覚障害者の歩行を支援するデバイス
「あしらせ」は、視覚障害者が靴に取り付けて、振動で道順を知らせるデバイスだ。靴に装着するハードウェア、専用スマートフォンアプリ(現在はiOSのみ)、データ収集/解析の基盤となるWebサービスという3つの要素からなるシステムだ。さらにハードウェアは、靴の外側に取り付ける「本体部」と、靴の中に入れて足を包み込むように密着させ振動で情報を伝える「振動部」の2つに分かれる。

ハイカットの靴やブーツでなければ、スニーカーや革のビジネスシューズなどどのような靴にも取り付け可能だ。
本体部には電池やモーションセンサーなどが搭載され、スマホとの通信や振動を制御する。振動部で振動するのは足の甲、外側面、かかとの3カ所、左右で計6カ所だ。片方分の質量は約65g、卵1個分くらいだから歩く上でほとんど負担にならないだろう。専用のアプリは音声で操作でき、目的地を告げるとルートが設定される。それに沿った情報がスマホアプリからBluetooth経由でハードウェアに送られ、振動部が適宜振動して進むべき方角や道順をナビゲートしてくれる。
「ディレクション」と「ナビゲーション」
あしらせの中心となる機能は、「ディレクション」と「ナビゲーション」の2種類ある。
ディレクションとは、ユーザーの体を起点とした方向(向き)を伝えることだ。アプリで目的地を設定した後、歩き出す時にまずどちらの方向へ体を向ければよいかを伝える。例えば、今向いている方向と逆の向きに歩き始める場合は、かかとが振動するので180度向きを変えて歩き出す。そうすると、今度は足の甲が振動するので「この方向で合っているんだな」と分かる、という具合だ。
あるいは、目的地の近くに到着した時、足を地面に「トントン」とすると、モーションセンサーがその動きを捉え、どちらの方向に目的の建物があるのかを伝える機能もある。分かりやすく「トントン機能」と呼ばれるこの機能は、目的地に到着した以外にも、歩いている途中に「あれ、今のところを曲がらないといけなかったかな?」と思った時に「トントン」とすれば、その地点を起点に進むべき方向をあらためて教えてくれる。
ナビゲーションは、道順を伝える(ルート案内)機能だ。設定した目的地までのルートに沿って歩いていて、曲がり角が近づくと、曲がるタイミングと曲がる方向を振動で伝える。曲がる地点まで距離があるところから長い間隔でゆっくりと振動し始め、さらに近づくと振動の間隔がだんだん短くなることで曲がり角までの距離感を伝える。そして曲がり角に来ると、振動部全体を振動させて「ここを曲がってください」という情報を通知する。
ユーザーの現在地はスマホ側のGPSセンサーで検知しているが、ユーザーの体の向きや「トントン」のような動きは靴に装着するハードウェア側でセンシングしている。スマホをかばんの中に入れたままでも使える点は、他の視覚障害者向けのアプリではあまり見られない特徴だ。
あしらせのベースとなる地図データは、外部のサービスを利用し、ルーティングなどを行っている。ただ、そのままでは視覚障害者向けのナビゲーションにはフィットしない場面もある。例えば大きなカーブを道なりに右へ90度曲がる場合、晴眼者からすると「直進」だが、視覚障害者からすると「右折」として知らせてほしいというニーズがあるそうだ。あしらせは、ユーザーが検索したルートを、視覚障害者向けに解釈してそれを振動で伝えるようにしている。
なぜ振動? 直感的なデバイスを目指して
あしらせは、視覚障害者の単独歩行を支援するナビゲーションシステムという位置付けだ。例えば信号や障害物があることを知らせるような機能はなく、あしらせ自体が安全を担保するわけではない。あくまでも安全はユーザー自身が確認するものであり、進む方向や道順の確認をあしらせに任せることにより「安全確認に集中できる環境をつくる」というのが大きなコンセプトだ。
視覚障害者は、聴覚や残存視力、足の裏などをフルに使って外界の情報を得ている。また近年、スマホは視覚障害者が日常生活上のさまざまな行動に欠かせない重要なデバイスになっている。特にiPhoneが多く使われており、カメラを通じて得た情報を音声に変換するアプリや、読み上げ機能を活用したコミュニケーション用途のアプリなど、音声によるスマホ利用で視覚障害者ができるようになることは非常に多い。
ディレクションにしてもナビゲーションにしても、言葉(音声)で伝えることは簡単だ。でも、ただでさえ安全確認を音に頼る部分の多い視覚障害者が「安全確認に集中できる環境をつくる」ことを目指しているからこそ、あしらせは聴覚を妨げないよう情報を振動という直感的なインターフェースで伝えることに徹している。また、スマホの電池の減りをできるだけ抑えるよう設計するなど、細かい配慮がなされている。専用アプリは画面を閉じたまま使えるため、さらに消費電力を小さくできる。

Ashirase代表取締役 千野歩氏
「生活の中に溶け込むプロダクトにしたいという思いがある。視覚障害を持つユーザーが行動範囲を広げるのを後押ししたい」と、あしらせを開発するAshirase代表取締役の千野歩氏は話す。
ホンダで出会った3人で創業
千野氏は2008年に青山学院大学を卒業後、本田技術研究所(ホンダ)に入社。電気自動車やハイブリッド車のモーター制御エンジニアを経て、自動運転システムの開発に従事していた。あしらせを開発しようと考えたきっかけは、2018年に身内に起きた事故だった。90歳近い目の不自由な義祖母が一人で外を歩いている時に川へ落ちて亡くなった。警察の話では「高齢で目が不自由だったため足を踏み外したのではないか」ということだった。
「自動車というテクノロジーは、常に安全を念頭に置いて開発します。外界からの影響が何もなく、単独で事故が起きるなどあってはならないことで、幾重にも安全対策が施されています。歩行も自動車と同じモビリティの一種だと捉えられるのに、『それにしてはテクノロジーが入っていないな』と思ったことがきっかけでした」(千野氏)
事故の後すぐに、地元にある視覚障害者のための福祉団体にコンタクトを取り、当事者にヒアリングを始めた。ホンダでの仕事とは別に、プライベートの時間を使ってアイデアを出し、プロトタイピングとテストを繰り返していった。翌2019年1月には任意団体SensinGood Lab.を設立し、仲間を増やしながらピッチコンテストにも参加した。
Ashiraseの創業メンバーであり、CTO(最高技術責任者)を務める田中裕介氏と出会ったのはその頃だ。東京理科大学を卒業後、システムインテグレーターに就職した田中氏は、ホンダに常駐して開発に従事していたが、その部署に千野氏が異動してきたのだった。千野氏の取り組みを聞きつけた田中氏は「自分も一緒にやりたい」と申し出て、開発に参画することになった。ただ、ホンダの同じ部署で働いていたのは半年ほど。田中氏は派遣元のSIを退職し、ビジネスと技術を学ぶ“修行”のため転職しエンジンバルブ制御のシステム開発に携わった。

Ashirase取締役CTO 田中裕介氏
あしらせにとっての転機は2021年に訪れた。ホンダの新規事業創出プログラム「IGNITION」の第1号案件に採択されたのだ。ホンダからスピンアウトする形で一部出資を受けながら2021年4月、株式会社Ashiraseを設立した。創業時のメンバーは千野氏と、約1年半の“修行”から戻ってきた田中氏に加え、CDO(最高開発責任者)の徳田良平氏の3人。徳田氏は富士通からホンダへ転職した人物で、主にハードウェア周りを担当している。CTOの田中氏は組み込み含むソフトウェア周りを担う。現在の社員は10人ほどで、業務委託のメンバーも含めると約15人で開発を進めている。
視覚障害を持つユーザーと一緒に作り上げる
あしらせは、2023年1月21日から3月5日にCAMPFIREでクラウドファンディングを実施し、100万円の目標金額に対して173人から約760万円の支援金を集めた。目標金額を大幅に上回る支援を集める結果となったが、その狙いは資金調達とは少し違うところにあったのだという。
「まだ世の中にない新しいものを作るときは、自分たちが想像できる範囲だけでテストしても精度が上がっていかないし、ニーズに合致しないものになってしまう。クラウドファンディングをした一番の目的は、視覚障害者の方に実際に使っていただいて、機能へのフィードバックや我々が気づいていないニーズ、利用データを集めたい意図が大きかった」と千野氏は話す。
ただ、お金を頂いてその上にテストユーザーになってもらうのは都合がよすぎるだろうということで、あしらせを購入した人には「1回新品無償交換券」を付けることにした。「あしらせを購入してテストに協力していただけたら、次のバージョンのハードウェアを無償で提供しますよ」という意味だ。
「ユーザーの方たちと一緒にプロダクトを作り上げていきたいと思っています。クラウドファンディングは、その仲間作りの意味を含めたチャレンジ」だと千野氏は話す。
アクセシビリティが鍵
今回のクラウドファンディングは、Ashiraseにとってプロダクトを売る初めての機会でもあった。その意味で、マーケティングの検証という意味合いも大きかったという。いわゆる「4P」のフレームワークにおける製品(Product)以外の価格(Price)、販売経路(Place)、広告/販売促進(Promotion)をどうすべきかのテストだ。
あしらせは視覚障害者向けのプロダクトだから、一般的なECサイトに掲載すればすんなり売れるわけではない。そもそもあしらせをどのように認知してもらうか、視覚障害者自身が本当にインターネットで購入できるのか、スムーズに購入するにはどのようなサポートが必要かを想定しておく必要がある。
また購入後に使い始めるまでのプロセスも晴眼者とは異なるはずだ。箱の形状をどのようにすべきか、箱から取り出してスムーズに靴に装着してもらえるか、左右を間違えず取り付けられるか、アプリをどのような経路でインストールしてもらうのがよいか、実際にプロダクトに触れる場を設けた方がよいのか——そうした一連の流れをユーザーに合わせて設計しなければ、視覚障害者向けの問題解決には至らないだろう。

樹脂の部分を手で触って、線の数で左右を確認できる。
「購入してもらうこと、使ってもらうことのハードルがものすごく高い領域だと思っています。検証を繰り返しながら、顧客の解像度をより上げていくことが課題。ただ、難しいゆえにナレッジを社内に蓄積していけば競争優位性を築くことにもつながる」と千野氏は捉えている。
ユーザーのニーズを取りこぼさない開発
ここまで見てきたように、あしらせには視覚障害者向けのプロダクトだからこそ求められるものが数多くある。それは「こういう機能が欲しい」「ここを改善してほしい」というユーザーからの直接の要望だけではない。目が不自由な人に買ってもらい、使ってもらうまでをスムーズに実現するために備えるべき要件もそうだ。またメーカーとして品質を担保しつつ、適正なコストのもと利益を確保して持続可能なビジネスと開発体制を築くために必要なこともある。
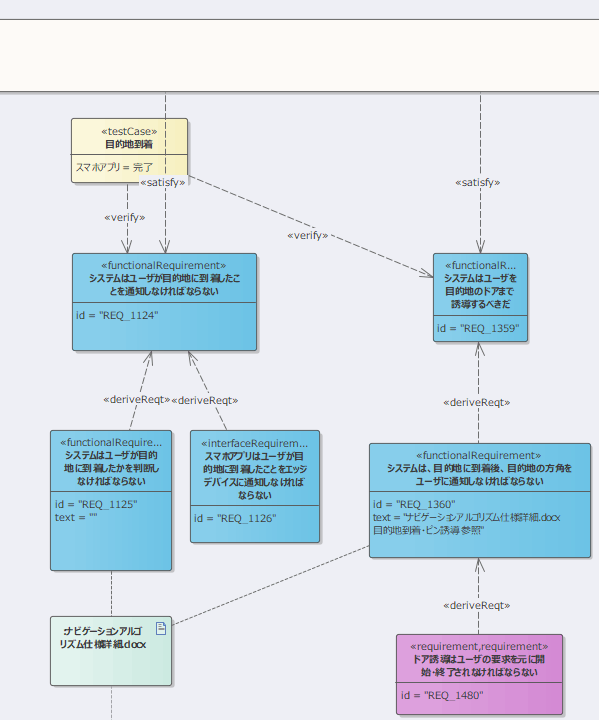
それらを漏れなく確実にプロダクトやサービスに落とし込むため、AshiraseではCTO田中氏の発案により、MBSE(Model Based Systems Engineering)の考え方を開発に取り入れている。MBSEは製品設計前から市場投入後に至る製品ライフサイクル全体のプロジェクトを管理するための概念で、MBD(Model Based Development)と併せ、日本では自動車メーカーが普及を進めているものだ。SysML(MBDで使われる、システムをモデリングするための言語)を用いて要求、要件定義、設計、実装、テストの流れを一元管理する開発の一端が「Ashirase社員Note」 で公開されており、ものづくりをする上で参考になるはずだ。
MBDはホンダで働いていた時も、その後転職した会社でも行っていたが、田中氏は「少しやり方が違うのではないかと思っていた」と話す。そこで、過去の経験を生かしつつ、Ashiraseではゼロからモデルを作ったそうだ。
「ユーザーから頂いた声のうちどれを要求として受け取り、それをどういうシステムに落とし込んでいくかを一つ一つ関連付けて管理できるようになっています。だから、『なぜ今こうなっているかが分からない』ような機能は存在しませんし、もしあったら機能自体を消します」(田中氏)

システム要求図の一部。
「要求に対してきちんとテストができているかを追えるトレーサビリティがないと、技術的負債がどんどん溜まっていってしまう。それを極力避けることが狙い」だと田中氏は話す。「アクセシビリティを軸に据えているので、振動の分かりやすさや、ナビゲーション自体の分かりやすさを突き詰めていくこと」が目下の課題だ。
歩道の地図データに注目 世界展開も視野に
あしらせが集めるデータにも期待がかかる。現状では、自動車の安全走行支援を用途とする車道の地図データは世の中に多くあるが、歩道の地図データはまだ少ない。あしらせが検知した段差や勾配、障害物などのデータがあれば、例えば配送ロボットを実装する上で有用なデータとなる。また、今後さらに高齢化が進む日本において、シニアカー(電動カート)などの小回りが利く新しいモビリティも増えていくと考えられる。あしらせのユーザーがたどった歩道のデータが貢献できる余地は大きいだろう。
会社としての目下の目標は、2024年度内の単月黒字化だ。これは、国内だけでなく海外の市場も視野に入れている。2023年1月に米国ラスベガスで開催された「CES 2023」に出展し、アクセシビリティのカテゴリでイノベーションアワードを受賞 した。
「国内のみで達成できる道筋は立てています。ただ、マーケットは海外の方が圧倒的に大きい。もちろん難しい面もあるが、言語を中心としたプロダクトではないので可能性はあると思っています。CESでも当事者団体の方からはポジティブな反応がありました。アメリカ、ヨーロッパを入り口にあしらせを世界へ広げていきたい」と千野氏は展望を語った。
